1. Giới thiệu chung
Được thành lập từ năm 1992, Ngân hàng TMCP Bản Việt (Ngân hàng Bản Việt - Viet Capital Bank) trưởng thành từ Ngân hàng TMCP Gia Định - một trong những ngân hàng thương mại cổ phần lâu đời nhất tại Việt Nam. Ngân hàng Bản Việt thừa kế những kinh nghiệm quý báu từ 20 năm phát triển và đang dần thay đổi để toả sáng, mang dấu ấn của sự tinh tế.
Đồng hành cùng sự phát triển của ngành tài chính ngân hàng trong nước và quốc tế, Ngân hàng Bản Việt đã đạt nhiều thành công ấn tượng.
Với tầm nhìn chiến lược về tiềm năng lớn mạnh của thị trường tài chính, ngân hàng Việt Nam cùng những dự báo về sự phát triển của thị trường. Ban lãnh đạo của Ngân hàng Bản Việt đã và đang tiến hành những bước đi cụ thể, tác động tích cực đến việc đưa chúng tôi trở thành một trong những ngân hàng hoạt động hiệu quả tại Việt Nam.
Ngân hàng Bản Việt cung cấp cho Quý khách những phương thức giao dịch ngân hàng hiện đại với nhiều công cụ hữu ích như: Internet Banking, SMS Banking, Mobile banking, Phone Banking… là những giải pháp tối ưu giúp tiết kiệm thời gian, chi phí cho Quý khách. Ngân hàng Bản Việt có hệ thống mạng lưới gồm 38 điểm giao dịch trải khắp các tỉnh, thành phố lớn trên cả và đang tiếp tục phát triển, nâng lên 60 điểm trong năm 2012.
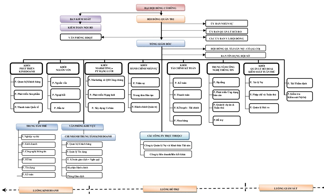
2. Cơ cấu tổ chức

