1. Quá trình hình thành và phát triển:
Công ty Cổ phần Đầu tư xây dựng & Xuất nhập khẩu Phục Hưng (CONSTREXIM PHUC HUNG.JSC) là một trong những Công ty thành viên của Công ty Cổ phần Đầu tư Xây dựng và Thương mại Việt Nam (CONSTREXIM HOLDINGS) được tiếp nhận theo Quyết định số 1134/QĐ-BXD ngày 21 tháng 8 năm 2003 của Bộ trưởng Bộ Xây dựng.
Với những thành tựu dạt được trong thời gian qua, Constrexim Phục Hưng đã được Bộ Xây dựng công nhận là doanh nghiệp hạng 1 chuyên thi công các công trình công nghiệp, dân dụng, giao thông, thuỷ lợi…
Một trong những yếu tố quan trọng và nền tảng tạo nên uy tín cho thương hiệu Constrexim Phục Hưng là chất lượng công trình đã được Chủ đầu tư công nhận. Trong bối cảnh thị trường các nhà thầu xây dựng dân dụng và công nghiệp có sự cạnh tranh khốc liệt, Constrexim Phục Hưng đã chọn cho mình một hướng đi đúng đắn là nâng câo chất lượng để phù hợp với điều kiện thực tế của từng công trình và của thị trường.
Constrexim Phục Hưng có được những thành công là nhờ vào sự đầu tư lớn về công nghệ, Constrexim Phục Hưng là một trong những nhà thầu ứng dụng công nghệ cốp pha trượt và công nghệ cáp dự ứng lực hàng đầu Việt Nam. Chính nhờ sự đầu tư thiết bị hiện đại, công nghệ tiên tiến, chúng tôi đã xây dựng nên các sản phẩm có chất lượng vàng tạo ra sự khác biệt mang thương hiệu “Constrexim Phục Hưng”.
2. Lĩnh
vực hoạt động:
Đầu tư xây dựng, thi công xây dựng các công trình dân dụng, công nghiệp, các công trình giao thông, thuỷ lợi, cơ sở hạ tầng, xây lắp đường dây tải điện và trạm biến áp, thi công lắp đặt hệ thống cấp thoát nước, xử lý nước thải, trang thiết bị nội thất…
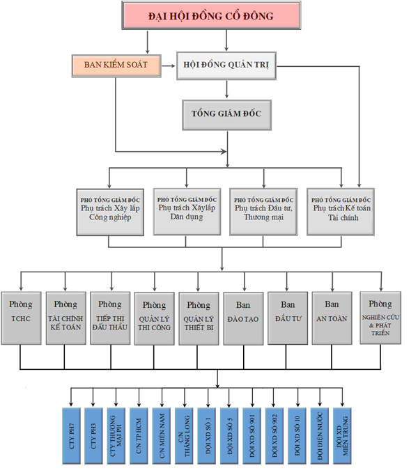
3. Sơ đồ tổ chức:

4. Chiến lược phát triển:
Mục tiêu chiến lược của Constrexim Phục Hưng là liên tục đổi mới, tăng cường đầu tư phát triển, mở rộng sản xuất kinh doanh theo hướng đa ngành nghề, đa dạng hoá sản phẩm mà trọng tâm là lĩnh vực xây dựng dân dụng và công nghiệp, giao thông, thủy lợi, tăng cường sức cạnh tranh, nâng cao hiệu quả kinh doanh, phát triển bền vững tiến tới hội nhập khu vực và quốc tế.
Hiện Constrexim Phục Hưng đang áp dụng hệ thống quản lý chất lượng ISO 9001:2000 cho các lĩnh vực hoạt động sản xuất kinh doanh. Constrexim Phục Hưng luôn đi trước, đón đầu được các thành tựu khoa học công nghệ, khoa học quản lý tiên tiến của thời đại. Constrexim Phục Hưng đi lên bằng chính thực lực và nội lực của mình. Nhằm quảng bá và phát huy hiệu quả hơn uy tín thương hiệu “Constrexim Phục Hưng”, chúng tôi đang tiến hành theo lộ trình phát hành cổ phiếu ra bên ngoài đưa Constrexim Phục Hưng trở thành công ty của công chúng và tham gia vào thị trường chứng khoán. Constrexim Phục Hưng trở thành sự lựa chọn hàng đầu của các nhà đầu tư trong nước và nước ngoài, Constrexim Phục Hưng vươn lên hội nhập với kinh tế khu vực và thế giới.
5. Thành quả đạt được:
Bộ Xây dựng công nhận doanh nghiệp hạng 1 (công văn số 18/BXD-TCCB ngày 22/01/2007)
Bộ Xây dựng tặng Bằng khen cho Tập thể CBCNV Phục Hưng “Hoàn thành tốt nhiệm vụ kế hoạch công tác” 3 năm liên tục 2004; 2005; 2006
Bộ Xây dựng công nhận danh hiệu “Tập thể lao động xuất sắc” 3 năm liên tục 2003; 2004; 2005 cho Công ty Phục Hưng.
Bộ xây dựng tặng Cờ thi đua xuất sắc ngành Xây dựng năm 2005 & 2006 cho Công ty Phục Hưng.
Bộ xây dựng tặng Cờ thi đua xuất sắc ngành Xây dựng năm 2008 cho Công ty Phục Hưng.
Liên hiệp các Hội Khoa học và Kỹ thuật Việt Nam trao tặng Cúp vàng top 100 Thương hiệu Việt hội nhập WTO năm 2008.
Liên hiệp các Hội Khoa học và Kỹ thuật Việt Nam chứng nhận đạt danh hiệu Top 100 thương hiệu hàng đầu Việt Nam năm 2008.
Liên hiệp các Hội khoa học và Kỹ thuật Việt Nam và Tạp chí Thương hiệu việt trao tặng danh hiệu Doanh nhân tiêu biểu cho Tổng giám đốc Cao Tùng Lâm.
Bộ Công Thương và Học viện Chính trị – Hành chính Quốc gia HCM trao giải thưởng Doanh nghiệp phát triển bền vững tổ chức năm 2008.
Danh hiệu Tập thể CBCNV “Đã có thành tích xuất sắc tiêu biểu trong công tác năm 2008”,...
6. Các dự án đã xây dựng, môi giới:
Dự án khu đô thị Phục Hưng
Dự án Phục Hưng Tower
Dự án CT2 Trung Văn
Dự án Nhà ở cao cấp Phục Hưng Plaza
