1. Giới thiệu chung:
An Phúc Điền được phát triển bởi những nhà lãnh đạo đầy tâm huyết trong lĩnh vực bất động sản, lấy AN và PHÚC làm nền tảng cho sự phát triển của An Phúc Điền.
Đối tác - Khách hàng - Nhân viên là mục tiêu phát triển của công ty.
- Tầm nhìn - Sứ mệnh:
An Phúc Điền mong muốn mang đến cho khách hàng nơi an cư lý tưởng nhất và cơ hội đầu tư sinh lời cao nhất.
2. Lĩnh vực hoat động:
- Đầu tư kinh doanh bất động sản
- Phát triển bất động sản
- Cho thuê bất động sản
3. Các dự án tham gia:
- La maison de Can Gio
- Căn Hộ Heaven Riverview
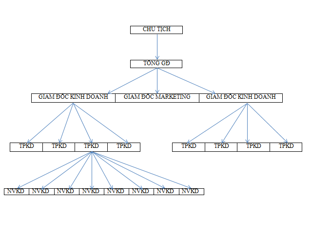
4. Sơ đồ tổ chức:

