1. Giới thiệu chung:
- Long Beach Group được thành lập năm 2004, tiền thân là Công ty Cổ phần Bờ Biển Dài (Long Beach Joint Stock Company) với ngành nghề chính là đầu tư, phát triển và kinh doanh bất động sản.
- Sau gần 15 năm xây dựng và phát triển, với sự lãnh đạo của Ông Lê Ngọc Long – Chủ tịch HĐQT, Long Beach Group đã trở thành một trong những tập đoàn hoạt động kinh doanh đa ngành lớn mạnh và có tốc độ tăng trưởng ấn tượng.
- Long Beach Group tập trung vào những ngành nghề mang tính khả thi, dịch vụ chuyên nghiệp và sản phẩm chất lượng cao. Mục đích chính là mang lại giá trị cho xã hội, tạo dựng lòng tin nơi khách hàng cũng như với các đối tác trong nước và quốc tế. Hiện tại, Long Beach Group đã và đang đầu tư nhiều dự án lớn tại Việt Nam, đạt được doanh thu và sự phát triển bền vững.
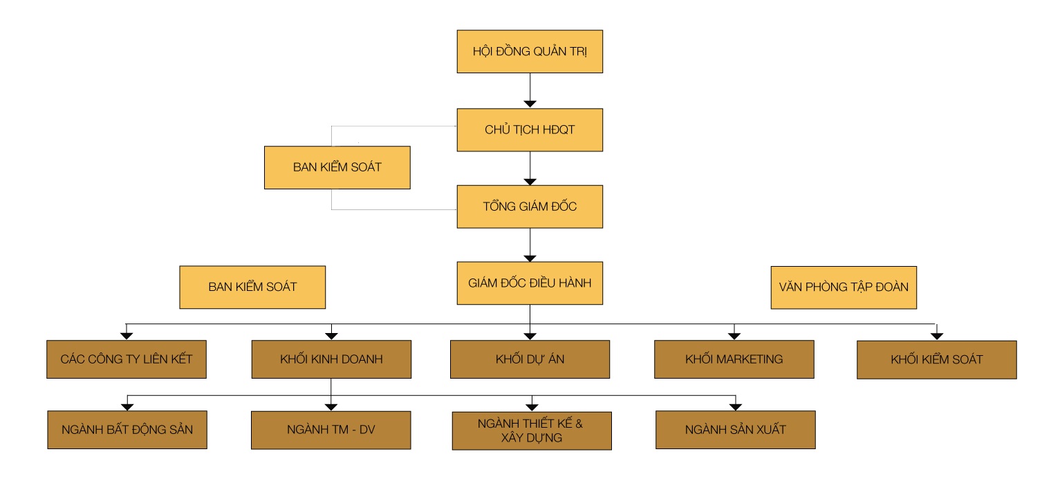
- Sơ đồ tổ chức Long Beach Group:

- Quá trình hình thành và phát triển:
* Năm 2004 - 2011: Kinh doanh, khai thác và phát triển bất động sản
- Thành lập công ty cổ phần Bờ Biển Dài, tiền thân của Long Beach Group vào tháng 1/2004
- Khánh thành Long Beach Resort - Phú Quốc vào 2006
- Liên doanh tập đoàn Berjaya vào 2007
* Năm 2011 - 2014: Kinh doanh đa ngành nghề
- Thành lập thương hiệu Long Beach Pearl vào 2012
- Thành lập thương hiệu Long Beach Transportation vào 2013
- Thành lập thương hiệu Long Beach Food và The Coffee Concept vào 2014
* Năm 2015 - 2018: Kinh doanh bất động sản - thương mại - dịch vụ
- Khánh thành Long Beach Center và Biển Nhớ Karaoke vào 2015
- Thành lập thương hiệu Long Beach Furniture vào 2016
- Thành lập thương hiệu Pearlsense Spa vào 2017
* Năm 2018 - nay
- Chính thức trở thành tập đoàn Long Beach hay còn gọi là Long Beach Group vào 2018
- Khởi công xây dựng dự án khu nghỉ dưỡng chất lượng 5* Best Western Plus Long Beach Resort Phu Quoc tại thị trấn Đông Dương - Phú Quốc vào 2019
- Thành tựu đạt được:
Top 10 thương hiệu nổi tiếng Việt Nam 2014
Thương hiệu dẫn đầu 2015
Thương hiệu xuất sắc 2016
2. Lĩnh vực hoạt động:
* Thương mại dịch vụ:
- Long Beach Pearl: Thương hiệu trang sức ngọc trai hàng đầu Việt Nam, với các dòng trang sức ngọc trai chất lượng cao, sang trọng, đẳng cấp và sở hữu vẻ đẹp hoàn hảo, đóng góp lớn cho ngành công nghiệp trang sức ngọc trai cả nước.
- Pearlsense Spa: Hệ thống Spa phức hợp lớn nhất Phú Quốc, đạt tiêu chuẩn quốc tế với dịch vụ massage 24/24, cùng không gian sang trọng, đội ngũ nhân viên tay nghề cao và chuyên nghiệp. Pearlsense Spa là lựa chọn lý tưởng để du khách trải nghiệm các dịch vụ chăm sóc sức khỏe, làm đẹp cao cấp, hiện đại theo chuẩn quốc tế trong chuyến du lịch, nghỉ dưỡng tại Phú Quốc.
- Long Beach Food: Hệ thống cửa hàng chuyên cung cấp các sản phẩm đặc sản và quà tặng mang đậm hương vị Việt Nam. Với chất lượng cao, có nguồn gốc từ tự nhiên, an toàn và tốt cho sức khỏe, Long Beach Food là lựa chọn hoàn hảo giúp khách hàng chọn những món quà đầy ý nghĩa cho bạn bè, người thân sau những chuyến du lịch.
- Long Beach Transportation: Công ty chuyên cung cấp dịch vụ cho thuê xe và đưa đón khách du lịch tại Phú Quốc. Long Beach Transportation là cầu nối vững chắc để hải đảo Phú Quốc phát triển mạnh mẽ trong các lĩnh vực du lịch, vận chuyển, kết nối du khách và hàng hóa đến với Phú Quốc ngày một nhiều hơn, xây dựng hòn đảo Phú Quốc ngày một hiện đại.
- Biển Nhớ Karaoke: Trung tâm Karaoke đẳng cấp hàng đầu tại Phú Quốc, sở hữu công nghệ ánh sáng tuyệt đỉnh Lighting Room, thay đổi nhịp nhàng theo giai điệu bài hát cùng với dàn âm thanh chất lượng đỉnh cao Sound Around mang lại những trải nghiệm đầy thăng hoa cho người hát.
* Bất động sản:
- Long Beach Center: Tổ hợp hội tụ các dịch vụ thương mại và giải trí đẳng cấp, phục vụ nhu cầu tham quan, mua sắm, ẩm thực, vui chơi giải trí và chăm sóc sức khỏe, mang lại những trải nghiệm mới mẻ và sự lựa chọn phong phú cho người dân địa phương và khách du lịch Phú Quốc.
- Long Beach Resort: Khu nghỉ dưỡng mang phong cách làng quê Việt Nam, giữ nguyên được nét mộc mạc, gần gũi, ấm cúng, nhưng cũng không kém phần hiện đại, sang trọng và đẳng cấp. Ngoài ra, Long Beach Resort còn là một quần thể tích hợp các điểm tham quan, nghỉ dưỡng và lưu trú.
- Best Western Plus Long Beach Resort Phu Quoc: Khu nghỉ dưỡng chất lượng 5 sao tại thị trấn Đông Dương Phú Quốc, sở hữu mặt tiền giáp biển, nằm gần trung tâm thị trấn Đông Dương và trục đường chính Trần Hưng Đạo. Best Western Plus Long Beach Resort Phu Quoc mang phong cách kiến trúc hiện đại, tiện nghi và sang trọng, đẳng cấp.
3. Dự án thực hiện:
- Long Beach Resort
- Best Western Plus Long Beach Resort
- Beautiful Sao Beach
- Khu du lịch nghỉ dưỡng Phú Hùng